开云游戏平台(中国)
固体所提出基于界面电化学电容对称性的转导层材料设计新策略
发布日期:2025-06-16 作者:夏瑞泽 浏览次数:250
近期,中国科学院合肥物质科学研究院固体物理研究所黄行九研究员团队针对离子传感界面结构适应性进行了研究,提出一种基于界面电化学电容对称性的转导层材料设计新策略。相关研究成果以“Inhibitions imposed by kinetic constraints of membranes in all-solid-state ion-selective electrodes: characteristics of interfacial capacitance in solid contacts”为题,作为Inside Front Cover文章发表在国际期刊Chemical Science(Chem. Sci.,2025, 16,10245)上。
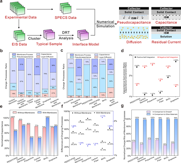
快速发展的全固态离子选择电极作为智能生物和化学传感器的关键组成部分,展现出广阔的应用前景。构筑高性能全固态离子选择性电极的关键在于高疏水和大电容的转导层材料,但忽略其工况下的界面电容会直接影响传感器信号的可靠性。基于此,团队提出一种基于界面电化学电容对称性的转导层材料设计新策略,通过电化学实验与动力学模拟揭示了离子选择性膜对固体转导层材料电容的限制作用:离子选择性膜在整个界面系统中扮演了“阀门”的角色,限制了固体转导层材料在有/无膜状态下的转化率,导致转导层材料的效率低下。
团队进一步研究发现,在不同过电位条件下,电荷存储过程中的对称性与电容转化率存在关联;离子选择性膜的存在会限制不同材料的电容性能,导致工作状态下转导层界面电容与无膜修饰电极电容存在显著差异。该研究表明在固体转导层材料开发中,不仅需要关注高疏水与大电容特性,也要重视材料与离子选择性膜之间的相互作用,应使电荷存储过程在不同极性过电位下保持相对均衡,同时需考虑离子选择性膜对转导层材料充放电过程的制约程度。该研究基于电极界面动力学原理为设计转导层材料提供了新策略,可作为跨电化学领域的普适性策略。
上述工作得到了国家重点研发计划、国家自然科学基金项目、中国科学院青年创新促进会等项目的资助。
论文链接:https://pubs.rsc.org/en/content/articlelanding/2025/sc/d5sc01241d
图1. 基于电化学数值模拟解析动态界面过程。
图2. 内封面图。