固体所在危险化学品的精准识别和实时监测研究方面取得新进展

发布日期:2025-06-10 作者:卢岩岩 浏览次数:246

近期,中国科学院合肥物质院固体所纳米材料与器件技术研究部在危险化学品的高精度识别和实时监测技术研究方面取得新进展,开发了一种兼具高灵敏度、特异性与实时性的新型分析技术——表面等离子体增强双光谱技术。相关研究成果以“Machine Learning-Driven Surface Plasmon-Enhanced Dual Spectroscopies Improve Recognition and Real-Time Monitoring of Hazardous Chemicals”为题发表在Analytical Chemistry (Anal. Chem. 2025, 97, 8537)上。

广谱性的快速识别和实时监测危险化学品对防范安全事故、保护环境与公共健康具有重要意义。然而,这一目标的达成对检测技术的要求较高:痕量浓度需要极高的灵敏度,结构相似物质的区分需要分子水平的特异性,而动态的现实环境需要快速实时的响应能力。传统的气相色谱法和质谱法等分析技术具有较高的精度和灵敏度,但分析仪器庞大且操作高度专业化,使得其无法在动态环境下便携应用。而电化学、荧光等便携式分析方法在检测灵敏度、广谱性和定量分析能力方面尚存欠缺。

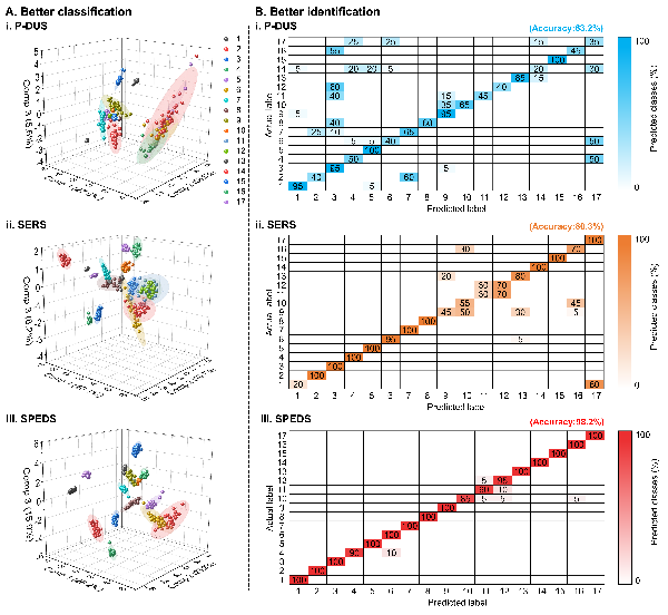
为解决上述难题,研究团队将高识别率的表面增强拉曼光谱技术(SERS)与实时的等离子体介导的差分紫外-可见光谱技术(P-DUS)相结合,开发了一种兼具高灵敏度、特异性与实时性的新型分析技术——表面等离子体增强双光谱技术(SPEDS)。将SPEDS技术用于金胶体体系中多种化学分子的识别与定量分析,利用SPEDS提供的丰富分子信息及其与机器学习算法的集成,实现目标分子定量准确率高达98.6%、识别准确率高达98.2%,准确率显著优于单一的SERS技术和P-DUS技术。研究人员进一步将SPEDS技术成功拓展至多种等离子体纳米结构体系,展示出SPEDS技术良好的通用性与可扩展性。此外,研究人员还通过CuS涂覆的金纳米阵列实现了对实际水样中Hg2+浓度的实时监测,表明SPEDS技术在环境污染物监测领域具有实际应用价值。该研究为构建集超高灵敏度、实时响应与智能识别于一体的危险化学品监测提供了新思路,为应对环境污染、公共健康威胁和工业安全监控等挑战提供了关键传感技术支撑。

固体所博士生卢岩岩为论文第一作者,鲍皓明副研究员和张洪文研究员为共同通讯作者。该研究工作得到了国家自然科学基金、合肥物质院院长基金、安徽省自然科学基金、海关总署技术攻关及山东省创新能力提升工程等项目的支持。

文章链接:https://pubs.acs.org/doi/10.1021/acs.analchem.5c00545


图1. SPEDS集成SERS和P-DUS的示意图。


图2. SPEDS定量分析。


图3. SPEDS化学品识别。


图4. SPEDS实时监测水中Hg2+。