开云游戏平台(中国)
固体所在不对称金-银异质纳米结构制备及其光热治疗方面取得新进展
发布日期:2022-10-27 作者:曾盼 浏览次数:1434
近期,中科院合肥研究院固体所纳米材料与器件技术研究部在不对称金-银纳米结构的合成及其在光热治疗方面的应用取得新进展,相关研究成果以“Atom Absorption Energy Directed Symmetry-breaking Synthesis of Au-Ag Hierarchical Nanostructures and Their Efficient Photothermal Conversion”为题发表在Small (Small, 2022, DOI: 10.1002/smll.202204748)上。不对称等离子体(Au 、Ag等)纳米结构可通过电子、光子和磁相互作用来调节集体特性,使其在光电、催化、表面增强传感和光热转换等领域具有丰富的应用前景。通常,该类结构是通过在种子上沉积异质或均质材料获得。然而,由于Au 和 Ag具有几乎完美的晶格匹配,沉积遵循“Frank- van der Merwe” (FM,层状生长) 模式,只能得到核壳/合金纳米晶体。研究发现,在生长过程中引入模板、封装剂或化学配体可以使其生长模式由“FM”转变为“VM”(Volmer-Weber,岛状生长)模式,让后续的生长材料(Ag)原子“被动”地沉积在没有模板、封装剂或界面能更低的位置,得到不对称等离子体金-银纳米结构。然而,“被动调控”具有诸多不确定性,难以控制电磁场的空间分布,导致对其光学和化学性质的调节存在许多障碍。因此,开发一种简便且通用的策略合成不对称等离子体金-银纳米结构并深入研究其生长机制,扩大其实际应用范围具有十分重要的意义。
鉴于此,固体所研究人员开发了一种新的基于原子吸附能策略的“主动方法”,使得异质原子“主动”地沉积在原子吸收能更低的位置并进一步生长。实验中,Au纳米球表面同时被聚二甲基二烯丙基氯化铵(PDDA)和鱼精DNA(FSDNA)两种配体修饰,这两种配体的竞争吸附是Au-Ag键形成的关键因素,并决定了Ag晶体的生长方式。密度泛函理论表明,PDDA 在 Au 表面的吸附会导致 Au-Ag 键的形成能低于 FSDNA 修饰的 Au 表面。因此,Ag原子会“主动”沉积在含PDDA更多的Au球表面并进一步生长。通过对实验条件的调控,该方法在一个系统中实现了接触面积和 Au 种子上 Ag 岛的数量/大小的连续可调(图1)。其中,Au-Ag2(下标是指每个 Au 种子的Ag岛个数)在 400 到 1100 nm 范围内表现出强烈的宽波段吸收,在近红外 (NIR) 区域具有优异的光热转换效率(63.71%)。生物实验证明,其在小鼠体内肿瘤治疗方面展现出良好的效果(图2)。研究人员进一步利用该方法以高度可控的形式在 Au 单体和多聚体上构筑单分散 Ag 岛,为多层次超结构的多样化制备提供了一种新颖的方法和借鉴思路。
上述工作得到了国家杰出青年科学基金、国家自然科学基金、合肥研究院院长基金等项目的支持。
全文链接:https://doi.org/10.1002/smll.202204748
图1. 四种典型精细可调的不对称 Au-Ag纳米结构:(a)接触面积;(b)Ag 岛的数量;(c)Ag 岛的大小;(d)不同Au组装体上银岛的生长(黄色:Au,灰色:Ag)。
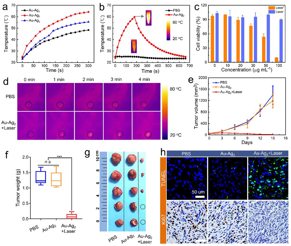
图2. 不对称Au-Ag纳米结构的光热转换性能: (a) Au-Ag1、Au-Ag2 和 Au-Ag3的光热转换效率;(b) 分散在水 (100 ug mL-1) 中的 Au-Ag2悬浮液的加热曲线,用 808 nm 激光照射(1 W cm-2);(c) 通过MTT测定,具有不同浓度的 Au-Ag2在有(橙色)或没有(蓝色)激光照射下4T1细胞的活力;(d) PBS、Au-Ag2组小鼠在激光照射(808 nm,1 W cm-2)下不同时间点的体内近红外热成像;(e)肿瘤随时间生长曲线;(f)-(g) 治疗15天后小鼠的平均肿瘤重量和肿瘤解剖图像;(h) 肿瘤抑制实验。