2021年中国半导体材料行业运行情况总结及2022年发展趋势预测

发布日期:2022-04-07 浏览次数:1538

  2021年中国半导体材料行业运行情况总结及2022年发展趋势预测目前,我国已经成为最大的半导体市场,并且继续保持最快的增速。伴随着国内半导体核心材料技术的突破,预计我国半导体材料市场需求将得到更大释放。同时,在降本增效的背景下,预期硅片大尺寸和薄片化仍是半导体材料发展的一大趋势。

  一、2021年半导体材料行业运行情况

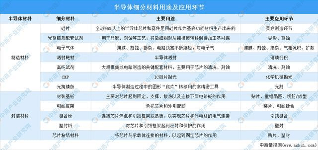
  1.半导体材料的分类及用途

  半导体材料是一类导电能力介于导体与绝缘体之间,可用来制作半导体器件和集成电路的电子材料。作为集成电路能量转换功能的媒介,半导体材料被广泛应用于汽车、照明、家用电器、消费电子和信息通讯等各个领域。




  按应用环节划分,半导体材料主要分为制造材料和封装材料。主要制造材料包括硅片(硅基材料)、光刻胶及配套试剂、高纯试剂、电子气体、抛光材料、靶材、掩模板等;主要的封装材料包括:引线框架、封装基板、陶瓷基板、键合丝、包装材料及芯片粘接材料等。


  2.半导体材料市场规模

  半导体材料和设备是半导体产业链的基石,是推动集成电路技术创新的引擎。在国家鼓励半导体材料国产化的政策导向下,本土半导体材料厂商不断提升半导体产品技术水平和研发能力,逐渐打破了国外半导体厂商的垄断格局,推进中国半导体材料国产化进程。





  数据显示,2017-2019年,中国半导体材料市场规模逐年增长,从2017年的76亿美元增长至2020年的94亿美元。据统计,2017-2020年,全球62座新投产的晶圆厂中有26座来自中国大陆,占比超过40%,成为增速最快的地区。随着我国半导体材料行业的快速发展,预计2022年中国半导体材料市场规模将达107亿美元。


  3.半导体材料市场构成

  在半导体材料市场构成方面,硅片占比最大,占比为32.9%。其次为气体,占比为14.1%,光掩膜排名第三,占比为12.6%。此外,抛光液和抛光垫、光刻胶配套试剂、光刻胶、湿化学品、溅射靶材的占比分别为7.2%、6.9%、6.1%、4%和3%。整体来看,各细分半导体材料市场普遍较小。


  4.半导体硅片市场规模

  硅片是价值量占比最高的半导体材料。近年来,我国半导体硅片市场规模呈稳定上升趋势。据统计,2020年中国半导体硅片市场需求为185.2亿元。随着半导体材料的不断发展,预计2022年我国半导体硅片市场规模将超200亿元。


  5.光刻胶市场规模

  光刻胶又称光致抗蚀剂,是指通过紫外光、电子束、离子束、X射线等的照射或辐射,其溶解度发生变化的耐蚀剂刻薄膜材料。数据显示,我国光刻胶市场规模由2016年53.2亿元增至2020年84.0亿元,年均复合增长率为12.1%。预计2022年我国光刻胶市场规模可达99.6亿元。


  6.电子特气应用市场结构

  电子特气是指在半导体芯片制备过程中需要使用到的各种特种气体。随着全球半导体产业链向国内转移,国内电子气体市场增速明显,远高于全球增速。近年来国内半导体市场发展迅速,相关下游领域的快速发展将带动未来特种气体的增量需求。

  数据显示,2020年电子特气市场规模达到173.6亿元,同比增速达23.8%,其中集成电路及器件领域占比44.2%;面板领域占比34.7%;太阳能及LED等领域占比21.1%。


  7.湿电子化学品竞争格局

  湿电子化学品,也通常被称为超净高纯试剂,是指用在半导体制造过程中的各种高纯化学试剂。为满足半导体集成电路的发展水平,湿电子化学品的技术实现了G1到G4级不同等级的商业化生产,并向更高技术等级的产品进步。

  目前,国内湿电子化学品行业规模以上生产企业在经营规模、产品类别、战略重点等方面与国际企业存在一定差异。


  8.溅射靶材应用市场结构

  溅射靶材主要应用于超大规模集成电路芯片、液晶面板、薄膜太阳能电池制造的物理气相沉积(PVD)工艺,用于制备电子薄膜材料靶材市场最大的下游应用是包括半导体、液晶面板等在内的电子行业。其中溅射靶材在半导体领域的占比高达45%。


  9.半导体材料相关专利申请数量

  随着半导体材料企业、研究单位以及高校对各类半导体材料技术的持续研发,半导体材料相关专利申请数量整体呈现先增长后下降的趋势。数据显示,我国半导体材料相关专利由2017年的2171项增至2019年的2681项,2020年略有下降,达2542项,表明我国半导体材料技术迭代速度有所放缓。最新数据显示,2021年我国半导体材料相关专利1399项。


  10.半导体材料相关企业注册量

  企查查数据显示,近年来,半导体产业的景气度高涨,随之带来的是中国半导体材料相关企业注册量激增。2017年我国新增半导体材料相关企业4960家,到2020年新增半导体材料相关企业1.2万家,与去年同期相比,同比增长123.8%。最新数据显示,截至2021年年底,我国新增半导体材料相关企业2.6万家。


  二、半导体材料行业发展趋势

  1.半导体材料国产化趋势明显

半导体核心材料技术壁垒极高,国内绝大部分产品自给率较低,市场被美国、日本、欧洲、韩国和中国台湾地区的海外厂商所垄断。目前,国内半导体材料企业仅在部分领域实现自产自销,并在靶材、电子特气、CMP抛光材料等细分产品已经取得较大突破,各主要细分领域国产替代空间广阔。核心技术的不断突破,预计2022年半导体材料国产化趋势将更加明显。


  2.先进封装材料成主流

  随着摩尔定律发展趋缓,通过先进封装技术来满足系统微型化、多功能化成为了集成电路产业发展的新引擎。先进封装占比将逐步超越传统封装,先进封装材料成为主流。封装基板已经逐渐取代传统引线框架成为主流封装材料,正朝着高密度化方向发展。未来先进封装可以通过小型化和多集成的特点显著优化芯片性能和继续降低成本,未来封装技术的进步有望成为芯片性能提升的重要途径。金誉半导体引领科技,具有高新先进科技设备组成的二极管封装厂、MOS管封装厂、ic封装测试厂等生产、封装车间。


  3.硅片大尺寸和薄片化

  目前,在降本增效的大趋势下,下游组件企业对大尺寸硅片需求旺盛,双良节能的大尺寸硅片将在2022年迎来大规模出货。预期12寸及更大直径硅片和薄片化仍是硅片各技术发展的重点方向。


  更多资料请参考中商产业研究院发布的《中国半导体材料行业市场前景及投资机会研究报告》,同时中商产业研究院还提供产业大数据、产业情报、产业研究报告、产业规划、园区规划、十四五规划、产业招商引资等服务。

  原文链接:https://www.chinairn.com/hyzx/20220319/164654153.shtml